官方邮箱
|
首页
通知公告
学会动态
公示公告
学会概况
组织机构
规章制度
分支机构
党群建设
组织建设
党建动态
学术交流
会议通知
新闻动态
科普宣传
科普活动
科普知识
科技奖励
医学著作奖
科学技术奖
专业比赛
政策法规
下载专区
< 返回上一页
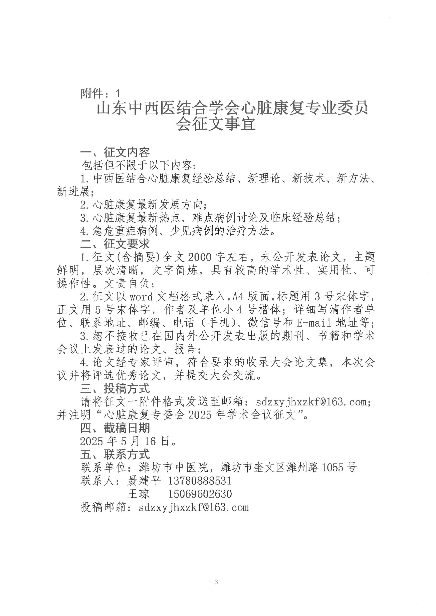
关于推荐山东中西医结合学会心脏康复专业委员会第二届委员候选人的通知
发布时间:
2025-04-02 03:02:33
浏览次数:
114
202531中西会-心脏康复专委会第二届委员征集.docx